Header image  

""

 

 

 
 
 
 

""

: I8080 (58080), I8085 (182185) Z80. , , 49 50 XP1 (. ). 58080 : +5, +12 -5 . I8080 . +5 -> +12 DA1. +12 -> -5 DD3.4, R1, C1, VD1...VD3, C2. I8085 XP2. . .

,
49 XP1 50 XP1 CPUD1 CPUD0
I8080 (58080) , I8080
0
0
0
0
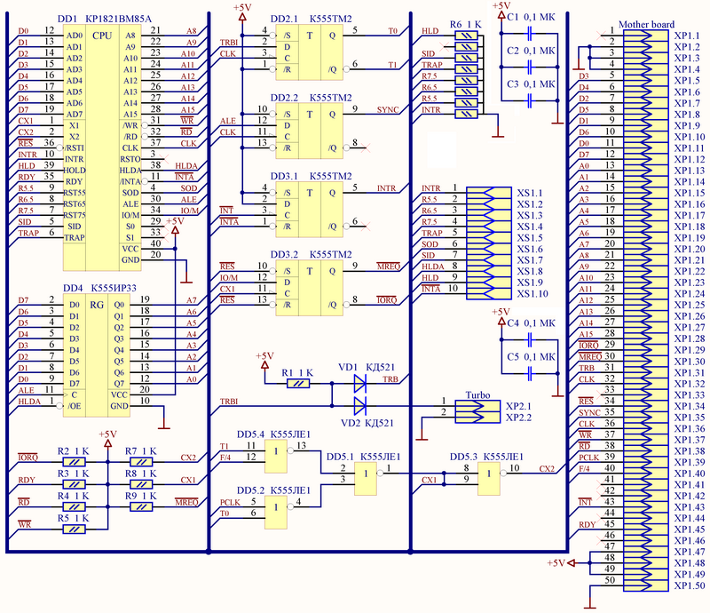
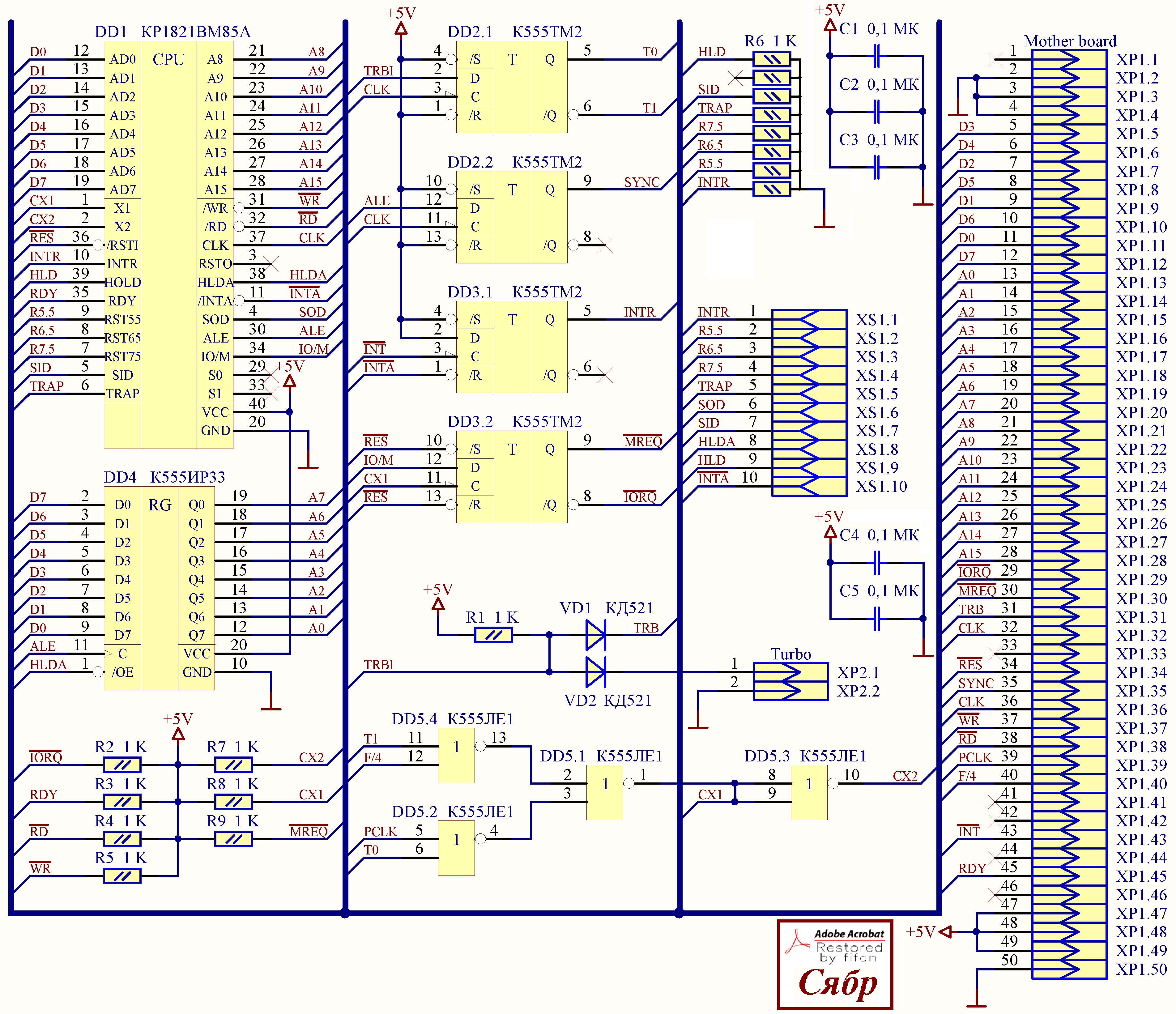
I8085 (182185) , I8085
+5
0
0
1
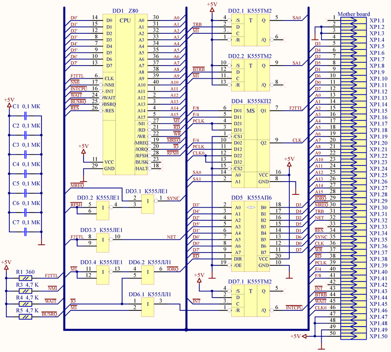
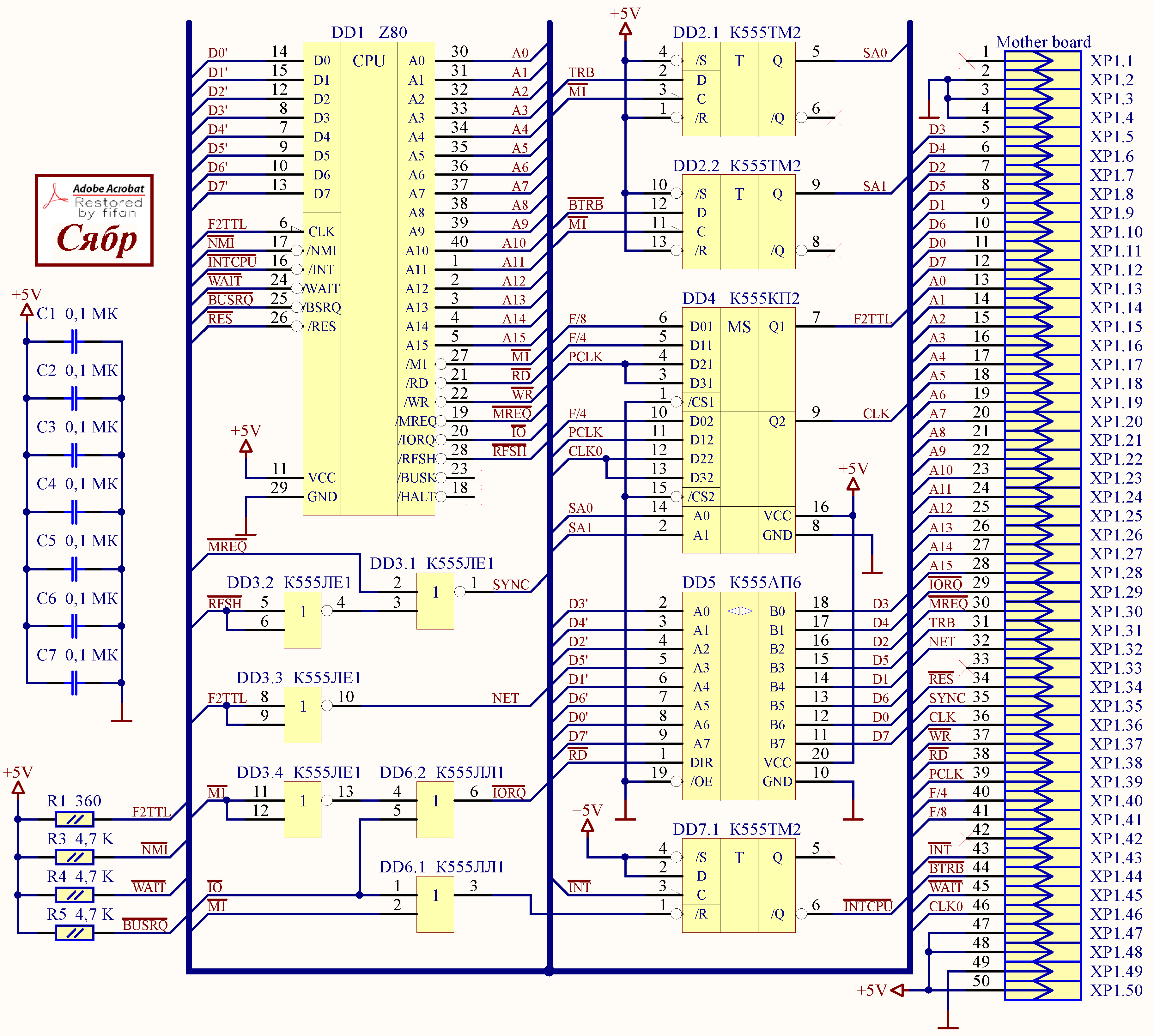
Z80, Z80
0
+5
1
0

 

digibear.

     
     
This site is © Copyright Fifan 2007-2025, All Rights Reserved.