Header image  

""

 

 

 
 
 
 

" 2"

/ :

FFE0H / F000H
4
U7, (58055)
FFE4H / F004H
4
U6, (58055)
FFE8H / F008H
4
U5, (181893)
FFECH / F00CH
4
U4, (58053)
FFF0H / F010H
4
U3, SPI SD/MMC ,
FFF4H / F014H
4
U2,
FFF8H / F018H
2
U1, D7...D0 -
FFFAH / F01AH
2
U1, D0=0 - , D0=1 -
FFFAH / F01AH
2
U1, D1=0 - 5 , D1=1 - 8
FFFCH / F01CH
4
U0, (0...3), .

 

0
0000H...FFDFH
,
0
FFE0H...FFFFH
-
1
0000H...FFBFH
RAM -
1
FFC0H...FFDFH
,
1
FFE0H...FFFFH
-
2
0000H...7FFFH
ROM -
2
8000H...FFDFH
2
FFE0H...FFFFH
-
3 (ROM_EN=0)
0000H...7FFFH
ROM -
3 (ROM_EN=0)
8000H...EFFFH
3 (ROM_EN=0)
F000H...F7FFH
-
3 (ROM_EN=0)
F800H...FFFFH
3 (ROM_EN=1)
0000H...EFFFH
3 (ROM_EN=1)
F000H...F7FFH
-
3 (ROM_EN=1)
F800H...FFFFH


ROM_EN U1.1. 3, ROM_EN=0. , SD / MMC , , , ( , : , ). , 2 0000H. . . 0 U0.0, 1 U0.1, 2 U0.2 3 U0.3 ( ). , F7FCH...F7FFH, FFFCH...FFFFH .

. (DD37) (DD38) DD32...DD35. DD43. RAM - DD39. RAM - DD36. DD45 , Flash - . MX. "" (DD37', DD38').

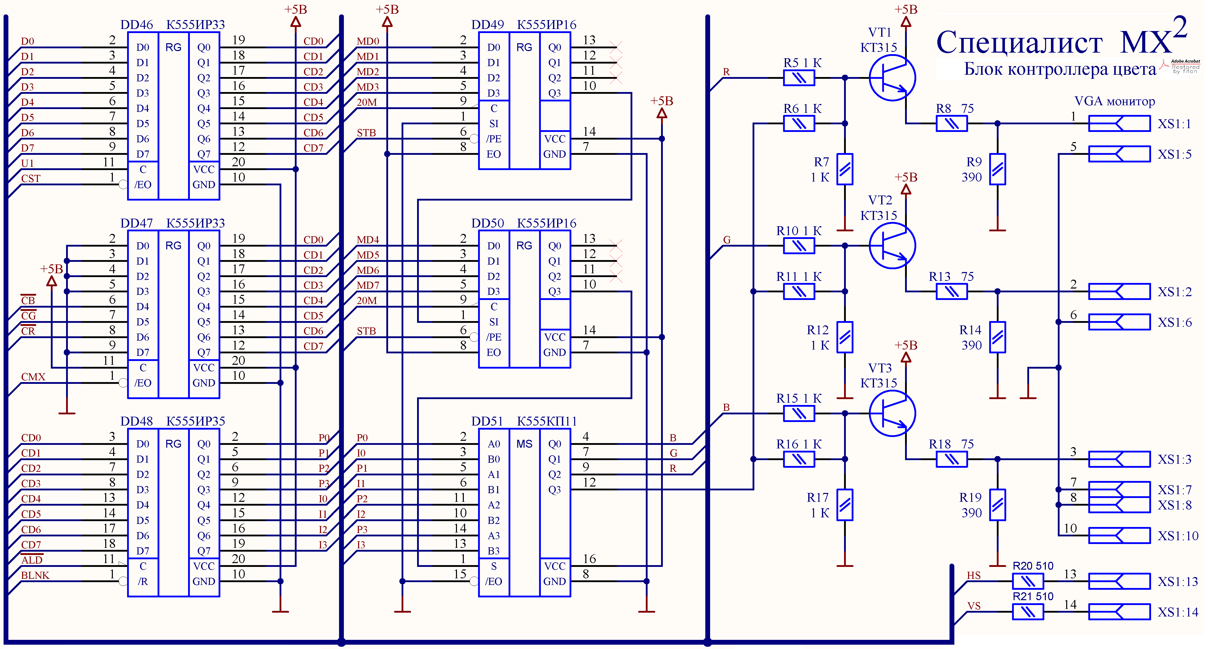
( ).

VGA "" " " . ( ).

     
     
This site is © Copyright Fifan 2007-2025, All Rights Reserved.